漫蛙漫画

科研动态

科研动态

当前位置: 漫蛙漫画 > 科研动态 > 正文

漫蛙漫画 卢宇靖教授团队在核酸顶刊NAR发表论文

发布日期:2022-02-21    作者:     来源:     点击:

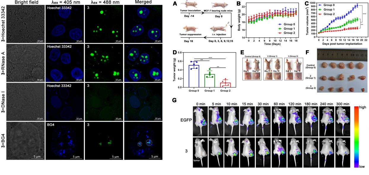
近日,漫蛙漫画 漫蛙漫画 卢宇靖教授、张焜教授团队与香港理工大学化学生物学与药物发现国家重点实验室黄永樑教授合作,在核酸研究领域顶级期刊Nucleic Acids Research(IF=16.971,SCI1区Top期刊)发表研究论文。论文题为“Rational design of small-molecules to recognize G-quadruplexes of c-MYC promoter and telomere and the evaluation of their in vivo antitumor activity against breast cancer”(//doi.org/10.1093/nar/gkac090)。该论文第一作者为漫蛙漫画 2019级博士生龙威,通讯作者为卢宇靖教授、黄永樑教授和张焜教授,我校为论文第一完成单位。

高精度的肿瘤荧光成像和治疗一体化小分子材料在癌症诊断和手术导航治疗中显示出巨大的临床潜力。针对与癌症关系密切的核酸G-四链体结构,开发荧光成像治疗一体化材料有望解决该未满足的临床需求。本研究开发了一种噻唑橙类小分子配体具有很好的肿瘤荧光成像造影能力以及动物移植瘤治疗效果。研究表明其在实时识别肿瘤组织、精确定位肿瘤边界、手术导航等方面具有潜在的应用价值。

Nucleic Acids Research是英国牛津出版社期刊,核酸研究领域最具影响力的期刊,在公开发表的300多个生物化学/分子生物学领域的学术杂志中排名12名。最新影响因子为16.971;最新中科院分区:生物1区Top期刊(大类),生化与分子生物学1区(小类)。

上一条:漫蛙漫画 制药工程系师生在国际著名期刊发表高水平研究成果 下一条:漫蛙漫画 赵子建/李芳红团队在医学顶级期刊发表学术论文